Le processus de création du parcours de formation
Ce parcours de formation a nécessité plusieurs étapes avant d'atteindre son statut final. Voici un résumé en 3 étapes du processus mis en place.
1. Les séminaires
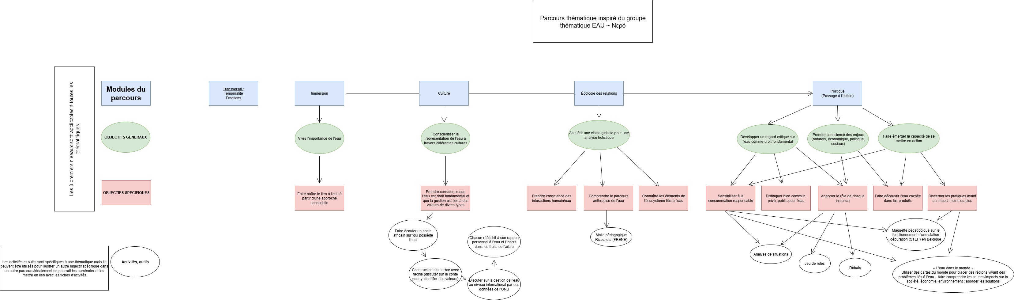
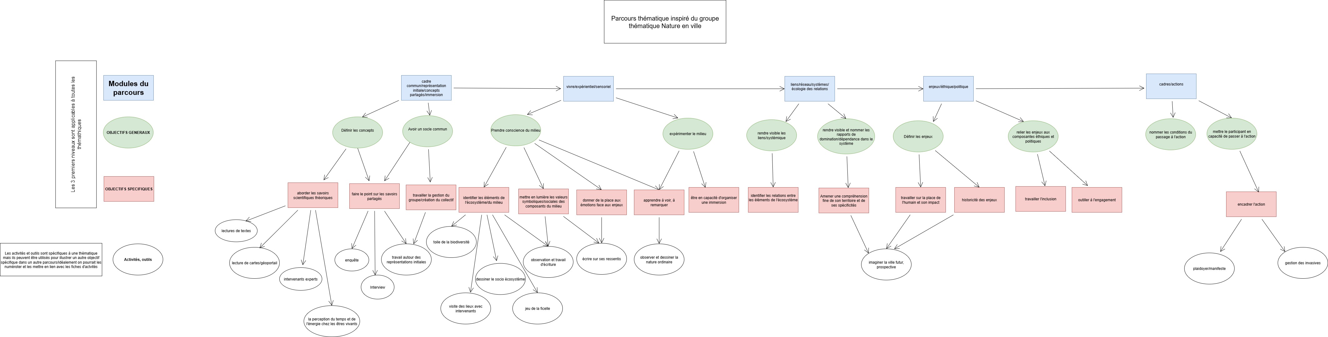
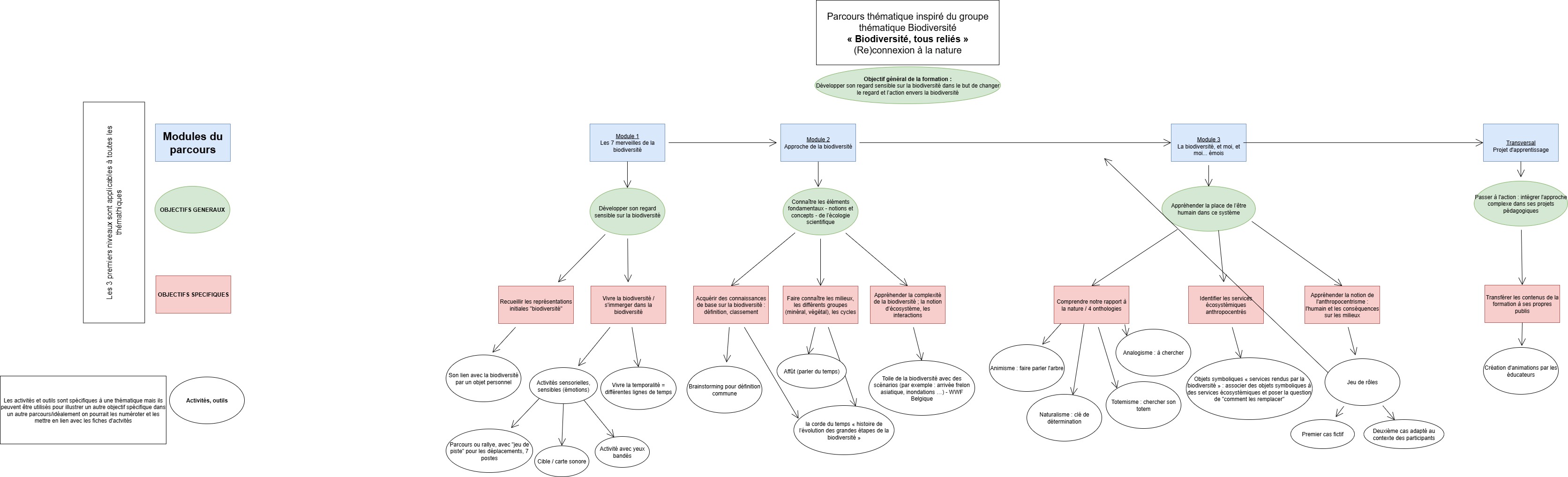
Deux séminaires ont été organisés en 2023 et 2024. Au cours de ces séminaires, tous les volontaires participants au projet se sont réunis pour travailler sur la co-création du parcours de formation. Après le premier séminaire, des premières ébauches de parcours de formation ont été créées. L'objectif était de sélectionner une thématique, de créer une formation type autour de ces thématiques et d'illustrer ensuite le parcours de formation. Ces illustrations ont pris la forme de cartes mentales.
2. Les cartes mentales
Trois thématiques ont été travaillées : Nature en Ville, Biodiversité et Eau.
En cliquant sur le titre de chacune des thématiques, vous aurez accès à leurs cartes mentales.
- Biodiversité
- Eau
- Nature en ville
